Enterprise Veterinary Hardware Services
By Jonathan Holloway
MWI has extensive experience over the last 10 years of delivering hardware imaging, configuration and installation activities to a wide variety of customers and organisations, across the whole of the UK including Northern Ireland. In particular, MWI has over the last 24 months, been supporting our customers, both corporate and private, in delivering small site focused installations, to large scale industrial enterprise rollouts of hardware and software into multiple veterinary sites and practices.
We provide a dedicated and highly competent migrations team to deliver hardware and software migration as part of a four part process: and
• Inventory procurement, management and coordination with hardware suppliers to a just-in-time (JIT) timeline
• Logistics management of the whole hardware delivery and distribution process
• Industrialised imaging of desktops, laptops, tablets and the configuration of supporting office peripheral hardware
• Installation and setup of the hardware including troubleshooting problems (e.g. with the network) in-practice

Wholesale Lifecycle Management
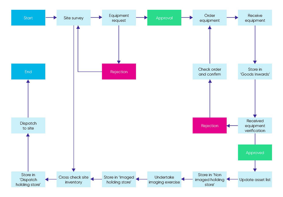
Each customer, irrespective of practice size and number of sites, follows a standardised lifecycle management approach. The process follows a defined sequence of checkpoints and activities as illustrated in the above diagram.
The process is seamlessly integrated into our country-wide distribution network which utilises a dedicated climate controlled transport fleet delivering wholesale veterinary goods to customer practice sites.
Imaged and configured hardware is tested at our Stoke distribution hub to verify its ability to integrate as an appliance, with our Enterprise Veterinary Platform offering. This consists of our Practice Management System (Merlin), our mobile treatment application Swift and our Digital Commerce offerings for B2B and B2C.
Customer are involved right from the start of the process, from site surveys through to hardware installation and data access sign-off.
Site Surveying
Our Field Engineers have a solid understanding of how practices function, their layout and the practice technology at play. They work with each customer to ensure the solution is optimised to meet the customers needs. This is reinforced by our field engineering teams capability to perform single or multi-site surveys, where our highly experienced engineers work with the clinic staff to facilitate discussions in the identification and assignment of appropriate hardware to meet operational requirements. This includes aspects such as hardware technical specification, location at site, and the connectivity to network routing or switching hardware.
Imaging Overview
The MWI Animal Health Stoke facility is a dedicated warehouse setup to oversee the controlled distribution of wholesale to the Veterinary Industry. Within the facility, there is a dedicated site where hardware is securely stored and imaged in a controlled environment.
Our imaging process follows a sequence of activities, following a process that has a strict monitoring, tracking and verification overview. This is further supported through the use of dedicated workstations suitably equipped to facilitate each stage of the production sequence to aid the quality assurance process.
Installation Overview
MWI Installation Teams are capable of providing a 24/7/365 day service irrespective of location in the UK or Ireland. They ensure installations are performed with minimum interruption to the practice sites daily operation. For every install, the key requirement is to ensure that when they are finished, the hardware on the site has been installed, setup and tested ready for the practice staff in the morning.


We work with customers to retain legacy practice management hardware as part of legislative, financial or operational requirements. Our engineers will liaise with site staff to discuss and agree locations where the legacy hardware should be situated. Once it has been relocated, our engineers check that the system still functions and allows practice staff access to the hardware.
After every install, our installation team establishes clear communication channels with a dedicated point of contact. This means each customer has a clearly identifiable and recognised individual to whom they can contact in the event of a query or problem. Our team works proactively with the practices site to ensure each customer needs are being met during all stages of the migration process,
Distribution and Operations
To support our logistics operation, we utilise the MWI wholesale distribution network, where we align delivery and pickup schedules in accordance with any wholesale deliveries. Our team of professional drivers will transport hardware securely and deliver to practice site storage locations ready for our installation team to setup.


Hardware Recovery
As part of MWI’s commitment to support the European WEEE directive (Directive 2012/19/EU) MWI works with a registered IT hardware recycler, to ensure all hardware is recycled in accordance with this directive.
All recycling follows our quality process. This ensures we can track it from collection through to disposal, including the safe destruction of personally identifiable data and the legacy hardware. Our process mandates a retention period of any hardware which is to be reused or recycled. This allows data which is held on any device to be capable of being retrieved as required.